Blog

Mi. 22.10.2014 - Anmeldeverfahren für 2015

Bald geht es wieder los. Am 1.11.2014 00:00 Uhr kann man sich wieder für den Keufelskopf Ultra-Trail anmelden. Für alle 3 Distanzen gilt ein Teilnehmerlimit. Das Teilnehmerlimit gibt es aus 2 Gründe: Genehmigungsbedingt und Kapazitätsbedingt (z.B. Parkplätze, Helfer und Fazilitäten). Da die vergangene Austragung des Ultras mit 230 Teilnehmern erstmalig ausgebucht war, habe ich mir was überlegt um das Anmeldeverfahren gerechter zu gestalten.

In der Vergangenheit haben sich immer wieder Leute gemeldet, nicht rechtzeitig bezahlt und sind dann auch nicht erschienen. Damit nehmen die einen Platz von jemand anderes ab. Das weder für andere Interessenten noch für unseren Verein nicht schön, denn obwohl wir eine Genehmigung für 230 Teilnehmer haben, laufen am Wettkampftag deutlich weniger mit.

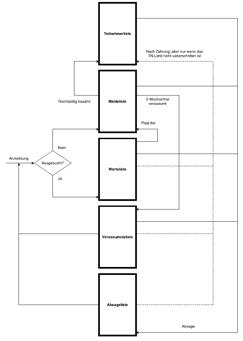
Jetzt habe ich etwas ausgedoktert, daß auf den ersten Blick kompliziert aussieht aber m.E. total gerecht ist. Es ist basiert auf 5 Listen pro Distanz/Wettkampf: Teilnehmerliste, Meldeliste, Warteliste, Versäumnisliste und Absageliste. Im Wesentlichen ist alles auf ein Bildchen zusammengefasst. Dazu habe ich auch ein Verwaltungsprogram geschrieben. Es verwaltet nicht nur die einzelne Tabellen der 3 Distanzen, sondern generiert auch automatisch die Online Meldelisten und bereitet die nötigen E-Mails vor.

Prinzipiell gilt: "wer zuerst kommt mahlt zuerst". Eine Anmeldung kommt zuerst auf die Meldeliste. Erst nach Bezahlung der Teilnahmegebühr kommt die Anmeldung auf der Teilnehmerliste. Das ist der Normalfall. Alles andere sind Sonderfälle, die v.a. auftreten wenn das Teilnehmerlimit erreicht ist. Wer nicht innerhalb von 2 Wochen nach der Anmeldung bezahlt hat, kommt auf die Versäumnisliste. Wenn die Teilnehmer- und Meldeliste das Teilnahmelimit erreicht hat, kommen neue Anmeldungen erst mal auf eine Warteliste. Absagen kommen von der Melde- oder Teilnehmerliste auf die Absageliste. In dem Fall, aber auch bei Zahlungssäumnis rückt jemand von der Warte- auf die Meldeliste.

Jetzt hoffe ich mal, daß ich keinen Fehler programmiert habe. Wenn jemand noch eine Diskrepanz in der Vorgangsweise findet, freue ich mich auf eine E-Mail.


Fr. 13.06.2014 - Nachlese KUT 2014

Aus vielen Gründen versuche ich mal einen Blog über die Vorbereitungen und Durchführung des Keufelskopf Ultra-Trails zu gestalten. Ich denke, es ist vielen nicht klar wie viele Stunden investiert werden um Euch einen (möglichst) reibungslose Wettkampftag zu bieten. Nachdem wir es (als eigentliche Fußballverein) nach 6 Jahre endlich mal geschafft haben, eine m.M.n. 100% fehlerlose markierte Strecke anzubieten, sind wir endlich da wohin wir wollten: eine schwierige, ruppige und fordernde Doppelmarathon-Distanz als reiner Trail anzubieten, wobei verlaufen nicht uns angeschuldet werden kann. Ich bin mir sicher: das ist uns gelungen.

Dieses Jahr hatten wir diesbezüglich Glück weil es keine "ordnungsliebende Mitbürger" gab, die Streckenmarkierungen entfernt haben. Natürlich haben wir an neuralgische Punkte vorgesorgt und dort Mountainbiker als Patrouille eingesetzt. Die Streckenmarkierung ist das A und O des Wettkampfs. Wenn das nicht 100% richtig gemacht wird, haben wir versagt. Deswegen haben wir eine ganz besondere Strategie bei der Streckenmarkierung. Die Strecke wird in Etwa in 8 Teilstrecken aufgeteilt die von 8 verschieden Personen kurz vor dem Durchlauf markiert werden. Am Vorabend des Wettkampfs ist (bis auf Ausnahmen) noch keine Strecke zu erkennen.

Ein Beispiel: die Strecke von 0 bis 12 km wird bei einer Markier-Geschwindigkeit von knapp 3 km/Std. etwa 4 Stunden dauern. Die Spitze wird bei km 12 mit einer Laufgeschwindigkeit von etwa 6 min/km, eine Stunde nach dem Start, also um 07:12 Uhr bei km 12 vorbeilaufen. Mit einem Vorlauf von 15 Minuten soll der Markierer mit seiner Teilstrecke fertig sein, also muß er hier etwa um 03:0 Uhr anfangen, damit das Zeitfenster für Sabotage so klein wie möglich gehalten wird. Dieses Beispiel gilt für jeden Abschnitt. Die Strecke wird direkt nach dem Schlußläufer abgebändelt und damit ist nichts mehr (außer zertrampelte Spuren) von der Strecke zu erkennen.

Foto: Heike Schnier, Abbändlerin  
Damit sind die Markiererinnen und Markierer eindeutig die wichtigsten Leute in unsere Organisation. Wenn da was schief läuft, haben wir ein mächtiges Problem und dreht die Orga im Hintergrund auf Hochtouren. Eine Anekdote von dieses Jahr: Rolli, einer der Markierer, ruft an. "Du Eric, hier auf der Strecke hoch Richtung Berschweiler sind lauter Bäume gefällt. Was mache ich jetzt?". Nachdem er mir die genaue Situation vor Ort geschildert hat und ich genau wußte wo er sich befand, sagte ich ihm: "dann läufst Du am Besten 200 m am Bach entlang weiter und bändelst die Strecke senkrecht an den Höhenmeter einfach alle 10 m an". Das hat er dann gemacht. Alles andere wäre einen großen Umweg gewesen. Erst wollte er bis Berschweiler markieren und damit die Strecke um etwa eine km verlängern. Das geht natürlich nicht. Leider kann man nicht 85 km jede Minute im Auge behalten, also müßen wir mit solche kurzfristige Änderungen immer rechnen.

Wir hatten bei den Verpflegungsposten mehr Wasser als gewöhnlich bereit stehen. Bei den Kontrollstellen, wo normalerweise nur die Durchlaufzeit genommen wird, hatten wir diesmal auch (beschränkt) Wasser. Die Kontrollen sind mitten im (Ur-)Wald und mit dem Auto meistens nicht erreichbar. Im Nachhinein hätten wir besser auch Wasser auf der Weiche Ultra- Marathon und Short-Trail, am Keufelskopf selbst, Wasser bereit stellen können. Haben wir aber nicht. Das hätten wir besser lösen müssen. Wir haben nicht erwartet, daß man dort schon Wasser braucht. Die Ultras fanden 300 m weiter den 2. VP und bekamen dort Wasser. Wir (und mit uns auch viele Teilnehmer) haben die Hitze unterschätzt und haben (Ultra Marathon) schon 10 km nach der 1. VP oder (für den Short-Trail) 13 km nach dem Start Wasser gebraucht. Ich frage mich allerdings auch, wie wenig Wasser die Teilnehmer dann mitgenommen haben. Alle wußten doch, daß es heiß wurde. Einen halben Liter mehr wäre keine schlechte Idee gewesen.

Prinzipiell wird der Lauf (als richtiger Trail) in Autonomie, sprich: Selbstversorgung ausgerichtet. Das steht auch in der Ausschreibung so. Das Wasser an den geplanten Verpflegungsständen (4 für den Ultra, 1 für den Marathon und gar keinen für den Short) wird nur ausgegeben, weil wir in den Preußischen Bergen kein trinkbares Wasser in den Bächen haben. Ansonsten ist man auf sich angewiesen. Das ist pures Traillaufen, so wie es sich gehört. Dennoch stellte sich am Renntag heraus, daß es ganz schön hart war. Die späteren Kontrollposten hatten Wasser, aber auch das half nicht viel. Viele hatten einfach mit der Hitze zu kämpfen. Ich, aus meiner Sicht, war im Ziel richtig angetan über die unangenehmen Umständen.

Wenn ich alleine nur die Ultra-Zahlen betrachte: 230 gemeldet, 189 gestartet und lediglich nur 113 Finisher. Ich habe mich gefreut um jeden Zieleinlauf. Ich liebe es euch die Medaillen umzuhängen. Das ist für mich die Krönung der Arbeit im Vorfeld. Leider habe ich jetzt mehr als 100 Ultra-Medaillen übrig, das tut weh. Bei den beiden kürzeren Distanzen war das "Drama" Gott sei Dank nicht so groß. In den vergangenen Jahren habe ich mich gefreut über die gequälten, aber erfüllten Gesichter im Ziel. Dieses Jahr gar nicht. So hart war das alles nicht vorgesehen. Für das Wetter mag ich mich allerdings nicht entschuldigen.

Nächstes Jahr gibt es wieder den Keufelskopf Trail, hoffentlich mit weniger quer liegenden Bäumen (die sind meistens nicht geplant), aber prinzipiell mit der gleiche Strecke, die gleiche Höhenmetern und mit den gleichen Seilen (die man eigentlich gar nicht braucht). Die Strecke ist hart, aber sehr wohl gut bewältigbar. Ein richtiger Trail halt. Damit auch die höheren AK-Klassen mehr Chancen haben um zeitig ins Ziel zu kommen, werden wir für alle Teilnehmer des Ultras die Sollzeit von 11 auf 12 Minuten/km erhöhen. Die Sollzeiten der beiden anderen Strecken bleiben 11 min/km.

Jedes Jahr nach dem Motto: "immer ein kleines Bißchen besser". Daher sind Kritische Töne bei uns willkommen. Nur so können wir reagieren. Die Strecke bleibt aber (in Etwa) wie sie ist: hart, ... sehr, sehr hart. Daran ändern wir nichts.

Ein Verbesserungsvorschlag werden wir mit Sicherheit umsetzen. Damit das Wasser beim Zieleinlauf auch direkt gefunden wird, werden wir ab 2015 dafür eine deutlich sichtbarere Stelle einrichten. Dieses Jahr war das leider nicht deutlich gekennzeichnet.